法律法规

上海市企业数据合规指引

点击复制标题网址

——温馨提示——

已复制到剪贴板,可粘贴到下一处。


时间:     查看:

编者按:

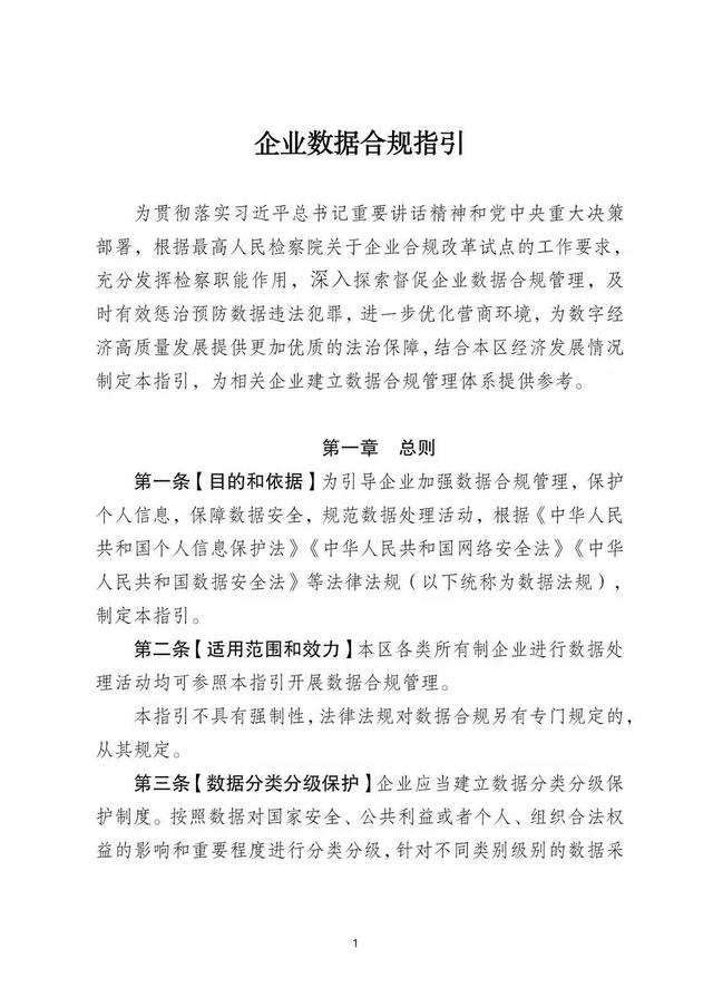
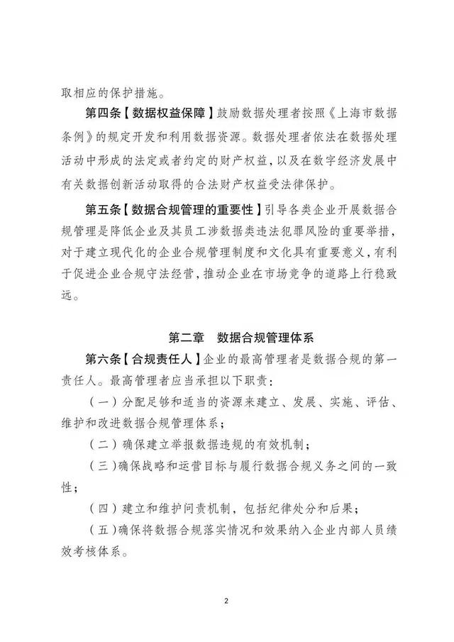
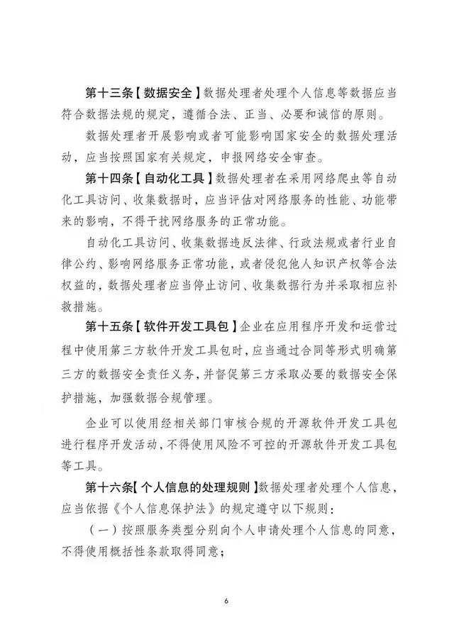
近日,上海市首份《企业数据合规指引》(下称《指引》)出台。《指引》由上海市杨浦区检察院联合市信息服务业行业协会、市数据合规与安全产业发展专家工作组、区工商业联合会制定发布。全文共38条,按照合规架构与风险识别处理的逻辑划分为六章,从数据合规管理体系、数据风险识别、数据风险评估与处置、数据合规运行与保障等方面引导企业加强数据合规管理。

上海市企业数据合规指引

上海市企业数据合规指引

上海市企业数据合规指引

上海市企业数据合规指引

上海市企业数据合规指引

上海市企业数据合规指引

上海市企业数据合规指引

上海市企业数据合规指引

上海市企业数据合规指引

上海市企业数据合规指引

上海市企业数据合规指引

上海市企业数据合规指引

上海市企业数据合规指引

上海市企业数据合规指引

上海市企业数据合规指引

上海市企业数据合规指引

上海市企业数据合规指引