法律法规

首页 > 法律法规 >

App违法违规收集使用个人信息自评估指南

点击复制标题网址

——温馨提示——

已复制到剪贴板,可粘贴到下一处。


时间:2021-07-09 16:51:13   查看:

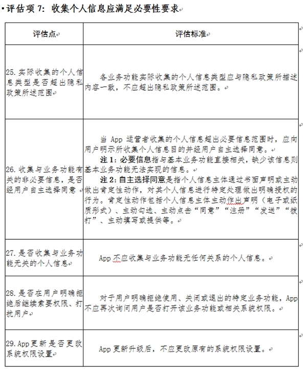
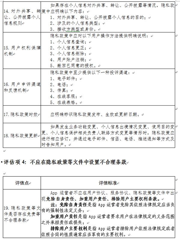
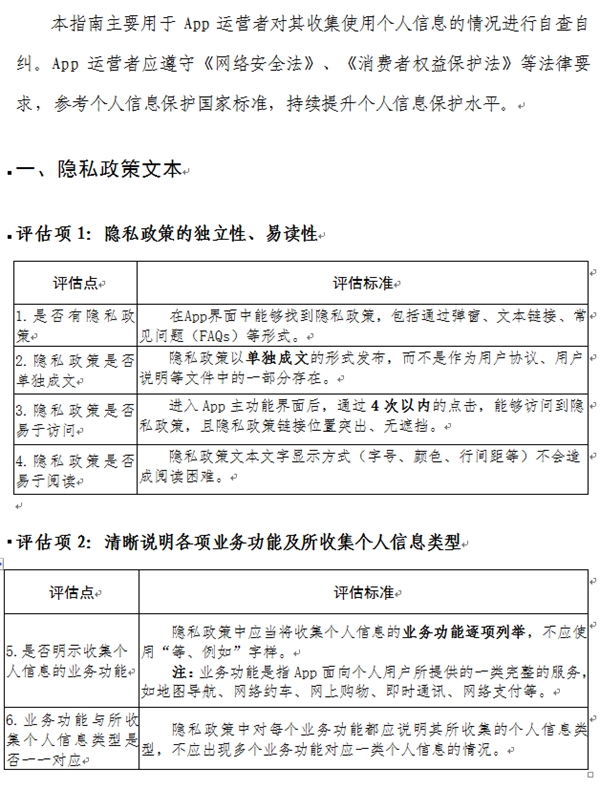
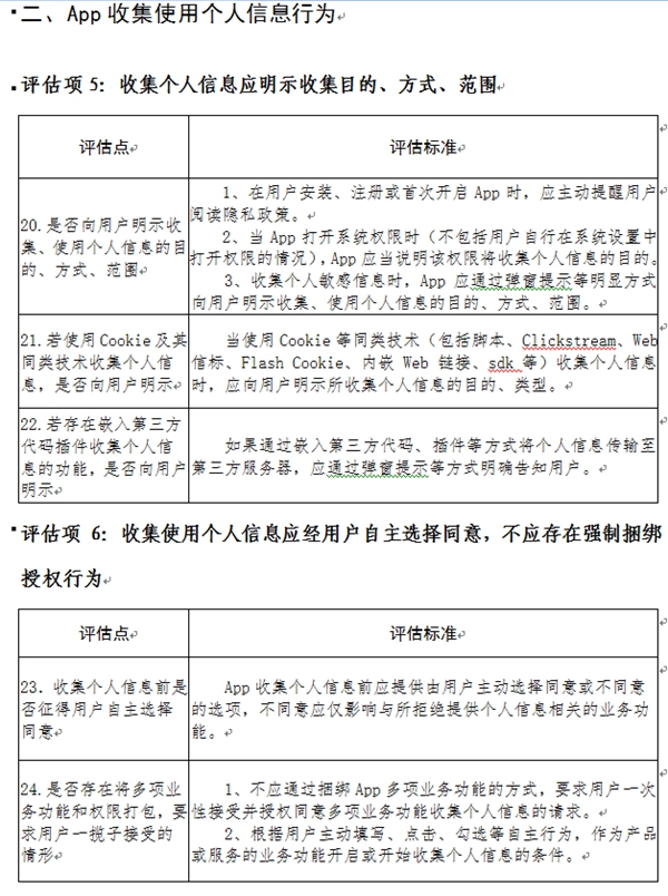
App违法违规收集使用个人信息自评估指南

App违法违规收集使用个人信息自评估指南

App违法违规收集使用个人信息自评估指南

App违法违规收集使用个人信息自评估指南

App违法违规收集使用个人信息自评估指南

App违法违规收集使用个人信息自评估指南

App违法违规收集使用个人信息自评估指南

本文标签

  

  

  

  

法律咨询

————受人之托、忠人之事————

深圳互联网律师

邓杰律师

深圳互联网律所

炜衡律所

邓杰律师,法律硕士,执业于北京市炜衡(深圳)律师事务所,律师执业证号为14403201810022100。邓杰律师现(或曾)兼任深圳市人民政府听证员、深圳市政府采购评审专家(法律类),深圳市某区政府系统公职律师、计算机信息网络安全员、网页设计师、计算机程序员、服务器维护工程师和网站站长多年,在软件程序、网络游戏、电子商务、区块链数字货币、数据合规、网络不正当竞争、人工智能等IT互联网和强制执行领域积累了丰富的专业技术和法律实务经验,可娴熟控制相关法律风险和解决相关争议纠纷,能有效维护委托人各类合法权益。  

专业

深耕厚积聚焦专注

尽责

全力办理委托事项

务实

扎实维护合法权益

elawcn.com 版权所有
Copyright©2029 elawcn.com, All Rights Reserved.
建站由法脉网提供,点击购买同款网站
粤ICP备2022107168号-2
本站地图

扫一扫,存名片

深圳互联网律师名片

律师名片

QQ扫一扫

深圳互联网律师qq

QQ咨询

微信扫一扫

深圳互联网律师微信

微信咨询